当前位置: 首页>>通知公告>>正文

杨凌职业技术学院申报2019-2021年度全国农牧渔业丰收奖推荐的公示

时间:2022-04-29 来源:党委宣传部 作者: 点击数:

 

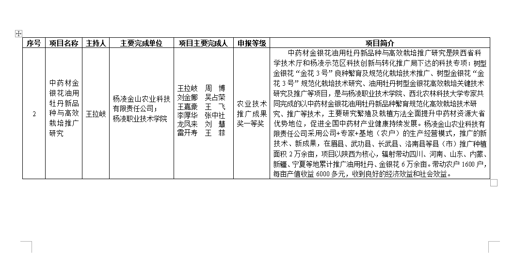
根据陕西省农业农村厅办公室《关于开展2019-2021年度全国农牧渔业丰收奖申报工作的通知》有关规定,现对我校申报的项目进行公示。公示期间,广大师生如有意见,可以通过电话、邮件等方式,及时向学校科技与教育研究处、学校纪委反应监督。

公示时间:2022429-53日,共5日。

监督电话:029-87085988029-87088137

 

科技与教育研究处

2021428